【新唐人北京时间2026年02月15日讯】大陆经济加速下滑,建筑集团嫌弃停工待岗潮。多家国企传出“全员待岗”消息,包括北京国资委旗下的北京建工集团,也传“全员待岗半年”。
根据大陆自媒体消息,从2025年11月开始,建筑施工单位开始密集爆雷,停工待岗、倒闭结业的建筑公司越来越多。网上接连传出建工集团“全员待岗”的通知,
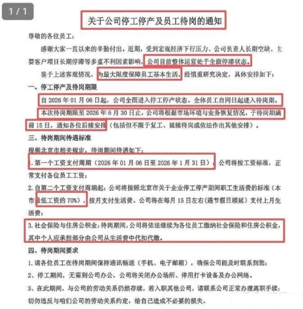
今年1月,北京建工集团“全员待岗”的通知也传到网上。通知中明言,因为“经济下行压力”和“主要客户项目长期停滞”等因素影响,公司运营处于“全面停滞状态”。
通知中说,从2026年1月6日至6月30日,全体员工“进入待岗期”。待岗期满前再通知后续安排,可能复工,也可能延续待岗或做出其它安排。
待岗期间,从第二个支付周期开始,员工只发放生活费,标准是本市最低工资的70%,社保金中个人应承担部分也要从生活费中扣除。

根据公开资料,北京建工集团是北京市国资委独资企业,2025年9月位列中国企业500强第217位。其营业收入一度达到千亿元人民币级别。公司业务曾覆盖全国32个省份和境外28个国家,2024年员工人数多达约3万人。
大陆自媒体介绍,各地已经有不少建筑公司开始“待岗”。按照各地最低工资标准,待岗期间员工只能拿到每月一千多元人民币的生活费,根本不够基本生活开支,员工们被迫另谋生路。
还有部分企业更阴损,会在待岗期满后裁员,按照最低工资的“N+1”标准赔偿,被裁员工根本拿不到几个钱。

在此之前,大陆多地传出建筑公司停工甚至“全员待岗”的通知,其中不少是地方国企发出的“红头文件”。

(责任编辑:陈镇锦)



没有评论:
发表评论
注意:只有此博客的成员才能发布评论。